2024-03-18

2024年计算机考试即将到来
在这段冲刺时期
准备好的同学多加复习
没准备好的同学更要快马加鞭
下面是校学生继续教育服务中心
为你准备的计算机考前急救包


准考证打印时间:
2024年3月18日起
考试时间:
2024年3月23日-3月25日




在备考前,首先要明确考试的具体内容和要求,了解考试题型、分值分布以及考试难度等信息。这有助于你更好地制定备考计划,明确复习方向。
计算机二级考试包含大量的操作题,因此要注重实践操作能力的培养。多进行实际操作练习,熟悉考试环境和操作流程。可以通过观看教程视频、参加培训课程或找辅导老师进行指导来提高操作技能。
多做真题和模拟题是备考的有效方法。通过做题可以加深对知识点的理解和记忆,同时提高解题速度和准确性。在备考过程中,要定期进行模拟考试,模拟真实的考试环境和时间限制,以检验自己的备考效果。
考试前保持良好的心态至关重要。要相信自己的备考成果,树立信心,避免过度紧张和焦虑。可以通过放松身心、调整作息和进行积极的心理暗示来缓解紧张情绪。



带齐身份证、准考证、学生证等证件,及时到达考试,看清楚考场相关信息。
在考试过程中,注意时间分配,不要花费过多时间在某个问题上,而忽略了其他问题。
在解答问题时要仔细审题,理解问题的含义和要求,划清解答问题的范围和深度。





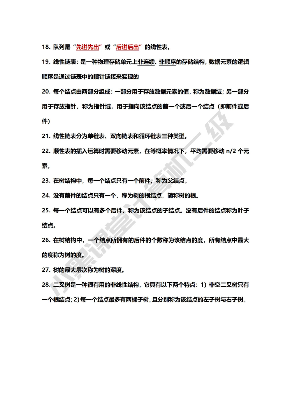
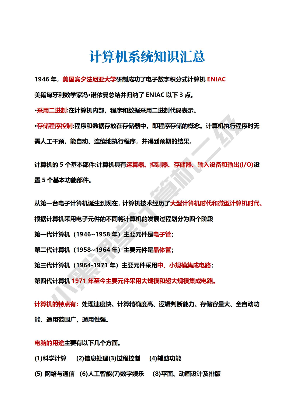
校学生继续教育服务中心为本次备考的同学筛选了选择题相关考点,免费领取!包含了公共基础考点和计算机系统知识,以助力大家顺利通过此次计算机二级考试!
快扫码关注公众号回复“2024上半年计算机二级考试”领取喔!

- 公众号:2138cn太阳集团城 -
编辑 | 吴惠群 周锶暖 刘晨
初审 | 廖宝宝
复审 | 张鸿锐
终审 | 李旭伟
意见反馈 | hsxyjxjyxy@163.com
2138cn太阳集团城