2138cn太阳集团城
网站首页
新闻动态
通知公告
成人教育
自学考试
教育培训
太阳概况
通知公告
新闻动态
学校简介
学院简介
现任领导
部分师资
学校风光
招生信息
成人教育
招生简章
招生录取
成考通知
规章制度
自学考试
学生园地
学生组织
活动通知
学生活动
通知公告
收藏!3月招生考试历来了!
2024年下半年全国大学英语四、六级考试...
来了!2025研考国家线
广东省2025年全国硕士研究生招生考试(...
关于公布广东省2025年1月自学考试成绩...
广东省2025年1月自学考试考前温馨提示
2025年3月(第75次)全国计算机等级...
2025年广东研考平稳顺利结束
广东研考温馨提示
定了!这个假这么放!
2025研考生请注意!《准考证》下载已开...
广东省2024年下半年自学考试实践性学习...
关于2024年高等教育自学考试毕业办理工...
广东省2025年1月自学考试网上报名报考...
2025年广东省普通高考报名百答百问(二...
2024年成人高考温馨提醒
广东省2024年10月自学考试考前温馨提...
声明!
广东省2025年全国硕士研究生招生考试报...
10月招生考试历来了!
9月招生考试历来了! 这些内容与您相关....
7月1日开通!高校学生资助热线电话汇总
广东省2024年普通高校招生录取最低分数...
关于广东省2024年普通高考成绩发布有关...
一号呼入,一呼即应!学校400热线正式开...
满档!2024年普通专升本征集志愿录取结...
2138cc太阳集团2024年普通专升本征集志愿...
2024年教师岗前培训班顺利开班!
可查!2138cc太阳集团2024年普通专升本录...
重磅!2138cc太阳集团2024年普通专升本普...
关于2024年教师岗前培训安排的通知
2138cc太阳集团关于成人高等教育梁嘉敏等十二...
2024年普通专升本志愿填报温馨提示
关于公布广东省2024年普通高等学校专升...
2024年上半年(第72次)全国计算机等...
广东省2024年普通高等学校专升本招生考...
注意!做好防御!
来了!劳动节这样放!
2024年上半年全国中小学教师资格考试笔...
AI领导力公开课——打造人效倍增的智能化...
广东省2024年4月自学考试考前温馨提示
关于2024年教师资格证笔试面试报名考试...
谨防诈骗声明
广东省2024年4月自学考试可于4月3日...
成绩查询 | 2024广东高校联盟学位外...
来了!清明放假通知!
我省2024年普通专升本考试3月24日起...
2024广东高校联盟学位外语考试准考证打...
周末开考!专升本校考准考证下载&...
NCRE | 关于全国计算机等级考试广州...
计算机二级考试 | 快来查收你的“急救包...
2024广东高校联盟学位外语考试准考证打...
关于组织2024年上半年全国大学英语四、...
教师资格证笔试 | 考前“急救包”来了!
2138cn太阳集团城2023-202...
广东省2024年4月自学考试网上报名报考...
2024广东高校联盟学位外语考试报考条件
关于2138cn太阳集团城2023下半...
广东省2024年1月自学考试考前温馨提示
华商寒假放假通知!
2024年3月(第72次)全国计算机等级...
速看!2024年度全国会计专业技术资格考...
广东省2024年上半年中小学教师资格考试...
专硕、专博扩招!教育部重磅发布
2023年下半年全国中小学教师资格考试面...
公益课堂 | 关于调整华商考研公益集训营...
公示 | 校学生继续教育服务中心2022...
建言献策 | 2138cn太阳集团城意见反馈信箱
讲座回顾 |“ 思政引领,奋往前行 ” ...
2138cc太阳集团2023年成人高等教育招生简...
2138cn太阳集团城关于规范工作证的...
2138cc太阳集团2023年高等学历继续教育招...
2138cc太阳集团关于同意成人高等教育叶肖红等...
2138cc太阳集团关于成人高等教育叶肖红等四位...
凝“新”聚力,蓄能启航 | 我校教师岗前...
奋楫扬帆,破浪同行 | 2138cc太阳集团成人...
2138cc太阳集团2023年成人高等教育人才培...
2138cc太阳集团关于成人高等教育陈青等三位学...
2022年聚创考研华商班招生简章
关于规范校内各类培训招生的公告
关于2021年教师岗前培训安排的通知
通知 | 2020-2021学年优秀学生...
2021年成人高等学历教育招生专业及代码
关于公布我校2021年成人高等教育函授站...
校外教学点管理办法
2138cc太阳集团成人考试招生简章
提防电信诈骗,筑牢全民“防诈墙”
2019年上半年软考培训班!
CET模考大赛决赛名单
<
>
通知公告
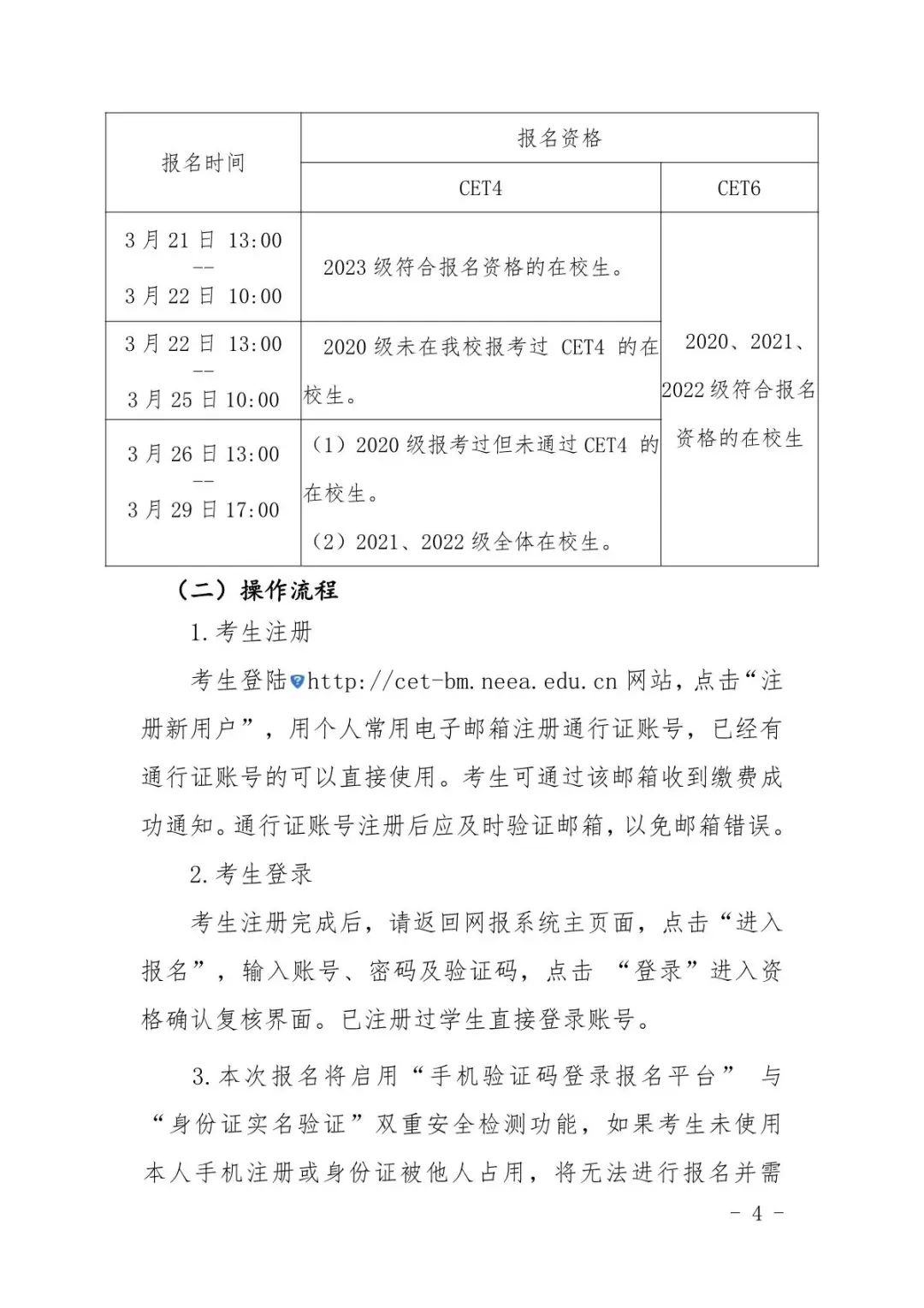
关于组织2024年上半年全国大学英语四、六级考试报名的通知
2024-03-14
上一篇:
计算机二级考试 | 快来查收你的“急救包”!
下一篇:
NCRE | 关于全国计算机等级考试2138cc太阳集团考点准考证打印的通知
c