2024-05-16

2024年初级会计考试即将到来
最后这几天
准备充足的同学多加巩固
准备不足的同学还需快马加鞭
下面是校学生继续教育服务中心
为大家整理的初级会计考前急救包
文末免费领取噢!
准考证打印时间
2024年5月10日--17日
考试时间
2024年5月18日--22日
如果答题时无法确定某一选项是否正确,但已经可以确定其他三个选项是错误的,那么就可以用排除法来确定本题的答案。
初级会计考试的综合性很强,一道题目中往往会涉及较多的知识点,这就要求考生解题时要注意排除无关选项的干扰,不要过分关注其他相关或无关的内容。
在解题时,大家要相信自己的第一直觉,如果认为某一选项为正确选项,即便不能确定其他选项的正误,大家也不要纠结犹豫,直接选自己认为对的答案即可。
下列对法所作的分类中,属于根据法的空间效力、时间效力或对人的效力进行分类的是?
根据土地增值税法律制度的规定,下列各项中,在计算土地增值税时,不应计入房地产开发成本的是?
排除法既简单又好用,能够大幅度提升我们解题的速度和准度,举个例子,在四个选项中如果您确定A和B是错误的,那么这道题的答案就已经做出来了,接下来就不需要在其他选项上浪费时间了。
在拿不准题意,没有解题思路时,不妨暂时放弃题干,通过对比选项来找答案。比如,若有选项表述的意思完全相反则必有一对一错;若ABC三个选项同属一类,而选项D归属另一类,则根据多选题的得分规则,此题有很大的可能是选ABC。
会计工作是不能脱离实际的,一些简单的问题,即便大家对教材相关内容的记忆模糊了,也可以利用生活常识来猜一猜,刨除掉那些违反道德、违反常识的选项,剩下的说不定就是正确的答案。这个方法在解决《经济法基础》科目试题时非常的好用。
下列各项中,属于征税主体职权的有?
根据支付结算法律制度的规定,下列各项中,属于票据行为的有?
如果在考试时无法找到解题突破点,可以尝试一下逆向思考法,即假设题干的表述是正确的,然后去推断这个假设是否存在矛盾的、不能实现的地方。
从常识来看,10道判断题的答案一定是有对有错,不会完全一致,其对错比可能是5:5,也可能是4:6,如果实在判断不出哪道小题的对错,那么可以先做其他题目,然后再根据整体的答题情况来决定这道题选什么。
如果判断题的题干中出现了绝对性的表述,例如“只能”“必须”“均由”,那么这个表述通常是错误的,“通常、一般、可以”等表述,正确可能性大。
会计专业技术人员每年参加继续教育取得的学分应不少于90学分。
在计算企业所得税应纳税所得额时,企业当年发生的职工福利费支出超过法律规定扣除标准的部分,准予在以后纳税年度结转扣除。
四、不定项选择题
根据得分规则来看,在做不定项选择题时,谨慎性选择是最佳策略。大家要遵循“稳准”原则,只选择非常有把握的选项,对于模棱两可的选项宁可少得分也不要冒进选择,获得少选部分比例的分值,提高综合分数。
不定项选择题出题方式为一道大题中包含几道小题,考生阅读完材料后对小题进行选择,因文字内容较多,很容易忘记或者遗漏重要信息。因此同学们在阅读材料时要看清题干描述,认真审题,避免因审题不清误入陷阱。
不定项的小题是围绕同一个案例发出的,同学们做题时要注意到各个小题之间的数据关联,如果确信自己在上一道小题中计算的结果是正确的,那么下一道小题中我们就可以有技巧的利用这些结果。
考试注意事项
1.确认好考试地点。带齐身份证、准考证、学生证等证件,及时到达考点,看清楚考场相关信息。
2.注意时间分配。在考试过程中,注意时间分配,不要花费过多时间在某个问题上,而忽略了其题。
3.仔细审题。在解答问题时要仔细审题,理解问题的含义和要求,划清解答问题的范围和深度。
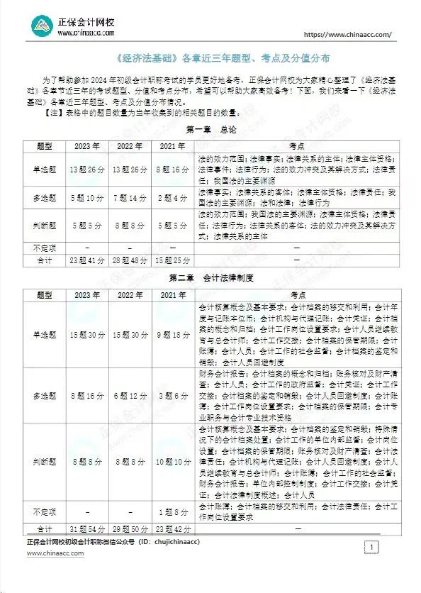
-电子版考点分析-




-线上免费题库-
全真模拟
https://www.chinaacc.com/tiku/qz/1-2?gg=cjdaohang
历年试题
https://www.chinaacc.com/tiku/zhenti/1-2?gg=daohang



-线下纸质版资料-


(限量领取,先到先得噢!)
为助力大家顺利通过此次初级会计考试,2138cn太阳集团城为正在备考2024年初级会计考试的同学送上考前“急救包”,快去扫码关注公众号,回复“2024年初级会计考试”领取吧!最后预祝各位考生都能够调整心态并以最好的状态发挥出最好的水平!

编辑 | 宋文琦 黄蔓菁 熊楚乔
初审 | 廖宝宝
复审 | 张鸿锐
终审 | 李旭伟
意见反馈 | hsxyjxjyxy@163.com
2138cn太阳集团城